Visualize Sparsity Pattern of A Matrix by MATLAB spy Function
Jul. 11, 2025 • Updated Jul. 11, 2025
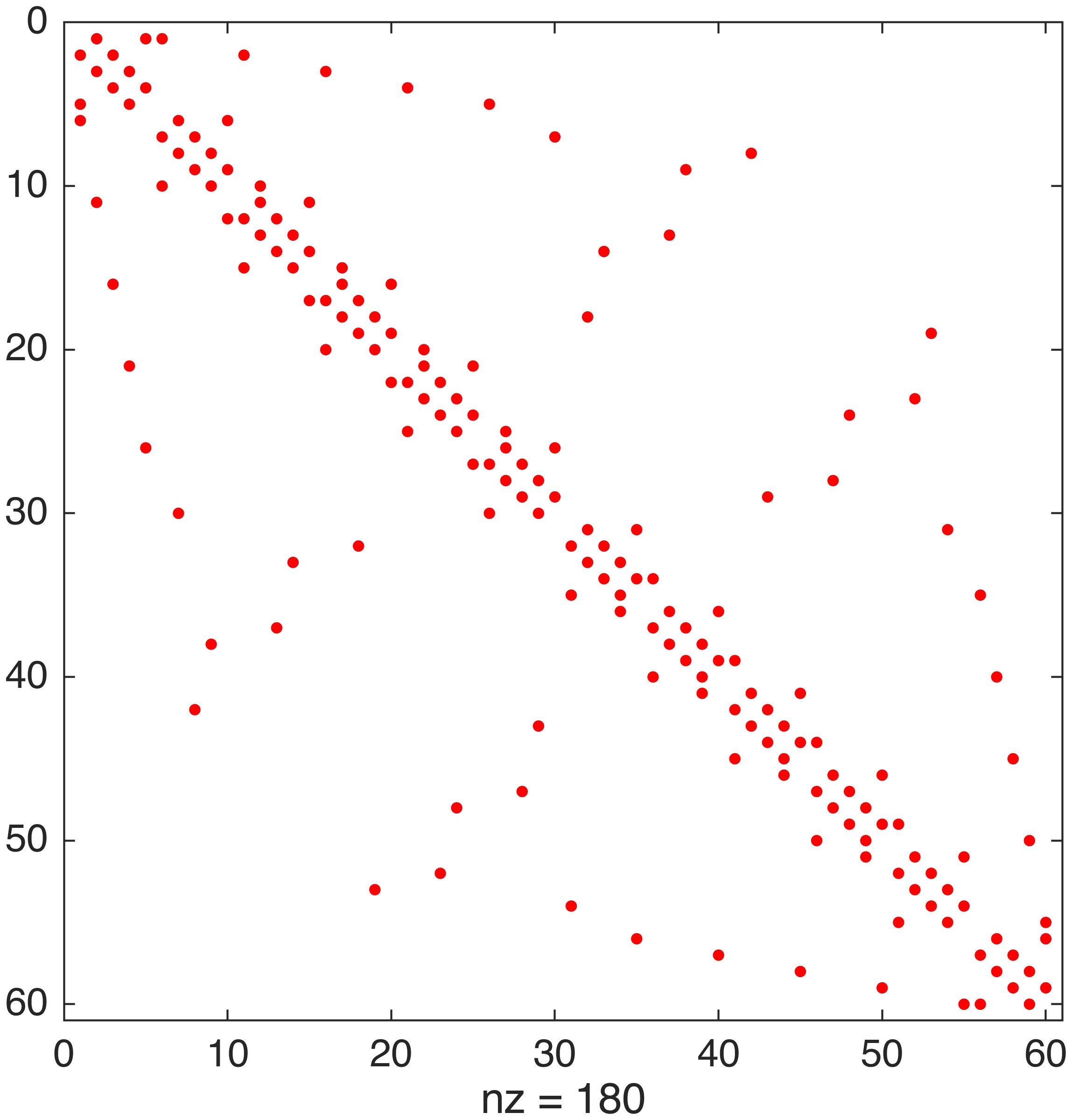
MATLAB spy function is to “visualize sparsity pattern of matrix”1, for example:
1
2
3
4
5
6
clc, clear, close all
[B, ~] = bucky;
spy(B, 'r.', 10)
exportgraphics(gca, "fig.jpg", "Resolution", 600)

where the bucky function is to generate a bucky ball adjacency matrix, which is a 60-by-60 symmetric sparse matrix with only 180 nonzero elements (the density of this matrix is 5%)2.
Alternatively, I think maybe we can use another function, imagesc, to realize a similar effect (refer to3):
1
2
3
4
5
6
7
clc, clear, close all
[B, ~] = bucky;
imagesc(B)
% colorbar
exportgraphics(gca, "fig.jpg", "Resolution", 600)

Besides, format + is another way, a text-based alternative, to display the nonzero structure of a matrix1:
1
2
3
4
5
6
7
clc, clear, close all
[B, ~] = bucky;
B = full(B);
format +
B
1
2
3
4
5
6
7
8
9
10
11
12
13
14
15
16
17
18
19
20
21
22
23
24
25
26
27
28
29
30
31
32
33
34
35
36
37
38
39
40
41
42
43
44
45
46
47
48
49
50
51
52
53
54
55
56
57
58
59
60
+ ++
+ + +
+ + +
+ + +
+ + +
+ + +
+ + +
+ + +
+ + +
+ + +
+ + +
++ +
+ + +
+ + +
+ + +
+ + +
++ +
+ + +
+ + +
+ + +
+ + +
++ +
+ + +
+ + +
+ + +
+ + +
++ +
+ + +
+ + +
+ + +
+ + +
+ + +
+ + +
+ ++
+ + +
+ + +
+ + +
+ + +
+ ++
+ + +
+ + +
+ + +
+ + +
+ ++
+ + +
+ + +
+ + +
+ + +
+ ++
+ + +
+ + +
+ + +
+ + +
+ + +
+ + +
+ + +
+ + +
+ + +
+ + +
++ +
References