Ways of Visualizing PyTorch Neural Network Structure: with the help of torchsummary, torchinfo, netron, and tensorboardX packages respectively
In blog1, I make a simple pre-trained ResNet-101 in torchvision.models subpackage. But I found it’s not intuitive to inspect its structure just by printing parameters of each layer, so I tried to find some visualization methods. At last, mainly referring to two blogs23, I record some visualization ways in this post.
print function
Requirements:
printfunction.
1
2
3
4
5
from torchvision import models
from torchvision.models import ResNet101_Weights
resnet101 = models.resnet101(weights=ResNet101_Weights.IMAGENET1K_V1)
print(resnet101)
1
2
3
4
5
6
7
8
9
10
11
12
13
14
15
16
17
18
19
20
21
22
23
24
25
26
27
28
29
30
31
32
33
34
35
36
37
38
39
40
41
42
43
44
45
46
47
48
49
50
51
52
53
54
55
56
57
58
59
60
61
62
63
64
65
66
67
68
69
70
71
72
73
74
75
76
77
78
79
80
81
82
83
84
85
86
87
88
89
90
91
92
93
94
95
96
97
98
99
100
101
102
103
104
105
106
107
108
109
110
111
112
113
114
115
116
117
118
119
120
121
122
123
124
125
126
127
128
129
130
131
132
133
134
135
136
137
138
139
140
141
142
143
144
145
146
147
148
149
150
151
152
153
154
155
156
157
158
159
160
161
162
163
164
165
166
167
168
169
170
171
172
173
174
175
176
177
178
179
180
181
182
183
184
185
186
187
188
189
190
191
192
193
194
195
196
197
198
199
200
201
202
203
204
205
206
207
208
209
210
211
212
213
214
215
216
217
218
219
220
221
222
223
224
225
226
227
228
229
230
231
232
233
234
235
236
237
238
239
240
241
242
243
244
245
246
247
248
249
250
251
252
253
254
255
256
257
258
259
260
261
262
263
264
265
266
267
268
269
270
271
272
273
274
275
276
277
278
279
280
281
282
283
284
285
286
287
288
289
290
291
292
293
294
295
296
297
298
299
300
301
302
303
304
305
306
307
308
309
310
311
312
313
314
315
316
317
318
319
320
321
322
323
324
325
326
327
328
329
ResNet(
(conv1): Conv2d(3, 64, kernel_size=(7, 7), stride=(2, 2), padding=(3, 3), bias=False)
(bn1): BatchNorm2d(64, eps=1e-05, momentum=0.1, affine=True, track_running_stats=True)
(relu): ReLU(inplace=True)
(maxpool): MaxPool2d(kernel_size=3, stride=2, padding=1, dilation=1, ceil_mode=False)
(layer1): Sequential(
(0): Bottleneck(
(conv1): Conv2d(64, 64, kernel_size=(1, 1), stride=(1, 1), bias=False)
(bn1): BatchNorm2d(64, eps=1e-05, momentum=0.1, affine=True, track_running_stats=True)
(conv2): Conv2d(64, 64, kernel_size=(3, 3), stride=(1, 1), padding=(1, 1), bias=False)
(bn2): BatchNorm2d(64, eps=1e-05, momentum=0.1, affine=True, track_running_stats=True)
(conv3): Conv2d(64, 256, kernel_size=(1, 1), stride=(1, 1), bias=False)
(bn3): BatchNorm2d(256, eps=1e-05, momentum=0.1, affine=True, track_running_stats=True)
(relu): ReLU(inplace=True)
(downsample): Sequential(
(0): Conv2d(64, 256, kernel_size=(1, 1), stride=(1, 1), bias=False)
(1): BatchNorm2d(256, eps=1e-05, momentum=0.1, affine=True, track_running_stats=True)
)
)
(1): Bottleneck(
(conv1): Conv2d(256, 64, kernel_size=(1, 1), stride=(1, 1), bias=False)
(bn1): BatchNorm2d(64, eps=1e-05, momentum=0.1, affine=True, track_running_stats=True)
(conv2): Conv2d(64, 64, kernel_size=(3, 3), stride=(1, 1), padding=(1, 1), bias=False)
(bn2): BatchNorm2d(64, eps=1e-05, momentum=0.1, affine=True, track_running_stats=True)
(conv3): Conv2d(64, 256, kernel_size=(1, 1), stride=(1, 1), bias=False)
(bn3): BatchNorm2d(256, eps=1e-05, momentum=0.1, affine=True, track_running_stats=True)
(relu): ReLU(inplace=True)
)
(2): Bottleneck(
(conv1): Conv2d(256, 64, kernel_size=(1, 1), stride=(1, 1), bias=False)
(bn1): BatchNorm2d(64, eps=1e-05, momentum=0.1, affine=True, track_running_stats=True)
(conv2): Conv2d(64, 64, kernel_size=(3, 3), stride=(1, 1), padding=(1, 1), bias=False)
(bn2): BatchNorm2d(64, eps=1e-05, momentum=0.1, affine=True, track_running_stats=True)
(conv3): Conv2d(64, 256, kernel_size=(1, 1), stride=(1, 1), bias=False)
(bn3): BatchNorm2d(256, eps=1e-05, momentum=0.1, affine=True, track_running_stats=True)
(relu): ReLU(inplace=True)
)
)
(layer2): Sequential(
(0): Bottleneck(
(conv1): Conv2d(256, 128, kernel_size=(1, 1), stride=(1, 1), bias=False)
(bn1): BatchNorm2d(128, eps=1e-05, momentum=0.1, affine=True, track_running_stats=True)
(conv2): Conv2d(128, 128, kernel_size=(3, 3), stride=(2, 2), padding=(1, 1), bias=False)
(bn2): BatchNorm2d(128, eps=1e-05, momentum=0.1, affine=True, track_running_stats=True)
(conv3): Conv2d(128, 512, kernel_size=(1, 1), stride=(1, 1), bias=False)
(bn3): BatchNorm2d(512, eps=1e-05, momentum=0.1, affine=True, track_running_stats=True)
(relu): ReLU(inplace=True)
(downsample): Sequential(
(0): Conv2d(256, 512, kernel_size=(1, 1), stride=(2, 2), bias=False)
(1): BatchNorm2d(512, eps=1e-05, momentum=0.1, affine=True, track_running_stats=True)
)
)
(1): Bottleneck(
(conv1): Conv2d(512, 128, kernel_size=(1, 1), stride=(1, 1), bias=False)
(bn1): BatchNorm2d(128, eps=1e-05, momentum=0.1, affine=True, track_running_stats=True)
(conv2): Conv2d(128, 128, kernel_size=(3, 3), stride=(1, 1), padding=(1, 1), bias=False)
(bn2): BatchNorm2d(128, eps=1e-05, momentum=0.1, affine=True, track_running_stats=True)
(conv3): Conv2d(128, 512, kernel_size=(1, 1), stride=(1, 1), bias=False)
(bn3): BatchNorm2d(512, eps=1e-05, momentum=0.1, affine=True, track_running_stats=True)
(relu): ReLU(inplace=True)
)
(2): Bottleneck(
(conv1): Conv2d(512, 128, kernel_size=(1, 1), stride=(1, 1), bias=False)
(bn1): BatchNorm2d(128, eps=1e-05, momentum=0.1, affine=True, track_running_stats=True)
(conv2): Conv2d(128, 128, kernel_size=(3, 3), stride=(1, 1), padding=(1, 1), bias=False)
(bn2): BatchNorm2d(128, eps=1e-05, momentum=0.1, affine=True, track_running_stats=True)
(conv3): Conv2d(128, 512, kernel_size=(1, 1), stride=(1, 1), bias=False)
(bn3): BatchNorm2d(512, eps=1e-05, momentum=0.1, affine=True, track_running_stats=True)
(relu): ReLU(inplace=True)
)
(3): Bottleneck(
(conv1): Conv2d(512, 128, kernel_size=(1, 1), stride=(1, 1), bias=False)
(bn1): BatchNorm2d(128, eps=1e-05, momentum=0.1, affine=True, track_running_stats=True)
(conv2): Conv2d(128, 128, kernel_size=(3, 3), stride=(1, 1), padding=(1, 1), bias=False)
(bn2): BatchNorm2d(128, eps=1e-05, momentum=0.1, affine=True, track_running_stats=True)
(conv3): Conv2d(128, 512, kernel_size=(1, 1), stride=(1, 1), bias=False)
(bn3): BatchNorm2d(512, eps=1e-05, momentum=0.1, affine=True, track_running_stats=True)
(relu): ReLU(inplace=True)
)
)
(layer3): Sequential(
(0): Bottleneck(
(conv1): Conv2d(512, 256, kernel_size=(1, 1), stride=(1, 1), bias=False)
(bn1): BatchNorm2d(256, eps=1e-05, momentum=0.1, affine=True, track_running_stats=True)
(conv2): Conv2d(256, 256, kernel_size=(3, 3), stride=(2, 2), padding=(1, 1), bias=False)
(bn2): BatchNorm2d(256, eps=1e-05, momentum=0.1, affine=True, track_running_stats=True)
(conv3): Conv2d(256, 1024, kernel_size=(1, 1), stride=(1, 1), bias=False)
(bn3): BatchNorm2d(1024, eps=1e-05, momentum=0.1, affine=True, track_running_stats=True)
(relu): ReLU(inplace=True)
(downsample): Sequential(
(0): Conv2d(512, 1024, kernel_size=(1, 1), stride=(2, 2), bias=False)
(1): BatchNorm2d(1024, eps=1e-05, momentum=0.1, affine=True, track_running_stats=True)
)
)
(1): Bottleneck(
(conv1): Conv2d(1024, 256, kernel_size=(1, 1), stride=(1, 1), bias=False)
(bn1): BatchNorm2d(256, eps=1e-05, momentum=0.1, affine=True, track_running_stats=True)
(conv2): Conv2d(256, 256, kernel_size=(3, 3), stride=(1, 1), padding=(1, 1), bias=False)
(bn2): BatchNorm2d(256, eps=1e-05, momentum=0.1, affine=True, track_running_stats=True)
(conv3): Conv2d(256, 1024, kernel_size=(1, 1), stride=(1, 1), bias=False)
(bn3): BatchNorm2d(1024, eps=1e-05, momentum=0.1, affine=True, track_running_stats=True)
(relu): ReLU(inplace=True)
)
(2): Bottleneck(
(conv1): Conv2d(1024, 256, kernel_size=(1, 1), stride=(1, 1), bias=False)
(bn1): BatchNorm2d(256, eps=1e-05, momentum=0.1, affine=True, track_running_stats=True)
(conv2): Conv2d(256, 256, kernel_size=(3, 3), stride=(1, 1), padding=(1, 1), bias=False)
(bn2): BatchNorm2d(256, eps=1e-05, momentum=0.1, affine=True, track_running_stats=True)
(conv3): Conv2d(256, 1024, kernel_size=(1, 1), stride=(1, 1), bias=False)
(bn3): BatchNorm2d(1024, eps=1e-05, momentum=0.1, affine=True, track_running_stats=True)
(relu): ReLU(inplace=True)
)
(3): Bottleneck(
(conv1): Conv2d(1024, 256, kernel_size=(1, 1), stride=(1, 1), bias=False)
(bn1): BatchNorm2d(256, eps=1e-05, momentum=0.1, affine=True, track_running_stats=True)
(conv2): Conv2d(256, 256, kernel_size=(3, 3), stride=(1, 1), padding=(1, 1), bias=False)
(bn2): BatchNorm2d(256, eps=1e-05, momentum=0.1, affine=True, track_running_stats=True)
(conv3): Conv2d(256, 1024, kernel_size=(1, 1), stride=(1, 1), bias=False)
(bn3): BatchNorm2d(1024, eps=1e-05, momentum=0.1, affine=True, track_running_stats=True)
(relu): ReLU(inplace=True)
)
(4): Bottleneck(
(conv1): Conv2d(1024, 256, kernel_size=(1, 1), stride=(1, 1), bias=False)
(bn1): BatchNorm2d(256, eps=1e-05, momentum=0.1, affine=True, track_running_stats=True)
(conv2): Conv2d(256, 256, kernel_size=(3, 3), stride=(1, 1), padding=(1, 1), bias=False)
(bn2): BatchNorm2d(256, eps=1e-05, momentum=0.1, affine=True, track_running_stats=True)
(conv3): Conv2d(256, 1024, kernel_size=(1, 1), stride=(1, 1), bias=False)
(bn3): BatchNorm2d(1024, eps=1e-05, momentum=0.1, affine=True, track_running_stats=True)
(relu): ReLU(inplace=True)
)
(5): Bottleneck(
(conv1): Conv2d(1024, 256, kernel_size=(1, 1), stride=(1, 1), bias=False)
(bn1): BatchNorm2d(256, eps=1e-05, momentum=0.1, affine=True, track_running_stats=True)
(conv2): Conv2d(256, 256, kernel_size=(3, 3), stride=(1, 1), padding=(1, 1), bias=False)
(bn2): BatchNorm2d(256, eps=1e-05, momentum=0.1, affine=True, track_running_stats=True)
(conv3): Conv2d(256, 1024, kernel_size=(1, 1), stride=(1, 1), bias=False)
(bn3): BatchNorm2d(1024, eps=1e-05, momentum=0.1, affine=True, track_running_stats=True)
(relu): ReLU(inplace=True)
)
(6): Bottleneck(
(conv1): Conv2d(1024, 256, kernel_size=(1, 1), stride=(1, 1), bias=False)
(bn1): BatchNorm2d(256, eps=1e-05, momentum=0.1, affine=True, track_running_stats=True)
(conv2): Conv2d(256, 256, kernel_size=(3, 3), stride=(1, 1), padding=(1, 1), bias=False)
(bn2): BatchNorm2d(256, eps=1e-05, momentum=0.1, affine=True, track_running_stats=True)
(conv3): Conv2d(256, 1024, kernel_size=(1, 1), stride=(1, 1), bias=False)
(bn3): BatchNorm2d(1024, eps=1e-05, momentum=0.1, affine=True, track_running_stats=True)
(relu): ReLU(inplace=True)
)
(7): Bottleneck(
(conv1): Conv2d(1024, 256, kernel_size=(1, 1), stride=(1, 1), bias=False)
(bn1): BatchNorm2d(256, eps=1e-05, momentum=0.1, affine=True, track_running_stats=True)
(conv2): Conv2d(256, 256, kernel_size=(3, 3), stride=(1, 1), padding=(1, 1), bias=False)
(bn2): BatchNorm2d(256, eps=1e-05, momentum=0.1, affine=True, track_running_stats=True)
(conv3): Conv2d(256, 1024, kernel_size=(1, 1), stride=(1, 1), bias=False)
(bn3): BatchNorm2d(1024, eps=1e-05, momentum=0.1, affine=True, track_running_stats=True)
(relu): ReLU(inplace=True)
)
(8): Bottleneck(
(conv1): Conv2d(1024, 256, kernel_size=(1, 1), stride=(1, 1), bias=False)
(bn1): BatchNorm2d(256, eps=1e-05, momentum=0.1, affine=True, track_running_stats=True)
(conv2): Conv2d(256, 256, kernel_size=(3, 3), stride=(1, 1), padding=(1, 1), bias=False)
(bn2): BatchNorm2d(256, eps=1e-05, momentum=0.1, affine=True, track_running_stats=True)
(conv3): Conv2d(256, 1024, kernel_size=(1, 1), stride=(1, 1), bias=False)
(bn3): BatchNorm2d(1024, eps=1e-05, momentum=0.1, affine=True, track_running_stats=True)
(relu): ReLU(inplace=True)
)
(9): Bottleneck(
(conv1): Conv2d(1024, 256, kernel_size=(1, 1), stride=(1, 1), bias=False)
(bn1): BatchNorm2d(256, eps=1e-05, momentum=0.1, affine=True, track_running_stats=True)
(conv2): Conv2d(256, 256, kernel_size=(3, 3), stride=(1, 1), padding=(1, 1), bias=False)
(bn2): BatchNorm2d(256, eps=1e-05, momentum=0.1, affine=True, track_running_stats=True)
(conv3): Conv2d(256, 1024, kernel_size=(1, 1), stride=(1, 1), bias=False)
(bn3): BatchNorm2d(1024, eps=1e-05, momentum=0.1, affine=True, track_running_stats=True)
(relu): ReLU(inplace=True)
)
(10): Bottleneck(
(conv1): Conv2d(1024, 256, kernel_size=(1, 1), stride=(1, 1), bias=False)
(bn1): BatchNorm2d(256, eps=1e-05, momentum=0.1, affine=True, track_running_stats=True)
(conv2): Conv2d(256, 256, kernel_size=(3, 3), stride=(1, 1), padding=(1, 1), bias=False)
(bn2): BatchNorm2d(256, eps=1e-05, momentum=0.1, affine=True, track_running_stats=True)
(conv3): Conv2d(256, 1024, kernel_size=(1, 1), stride=(1, 1), bias=False)
(bn3): BatchNorm2d(1024, eps=1e-05, momentum=0.1, affine=True, track_running_stats=True)
(relu): ReLU(inplace=True)
)
(11): Bottleneck(
(conv1): Conv2d(1024, 256, kernel_size=(1, 1), stride=(1, 1), bias=False)
(bn1): BatchNorm2d(256, eps=1e-05, momentum=0.1, affine=True, track_running_stats=True)
(conv2): Conv2d(256, 256, kernel_size=(3, 3), stride=(1, 1), padding=(1, 1), bias=False)
(bn2): BatchNorm2d(256, eps=1e-05, momentum=0.1, affine=True, track_running_stats=True)
(conv3): Conv2d(256, 1024, kernel_size=(1, 1), stride=(1, 1), bias=False)
(bn3): BatchNorm2d(1024, eps=1e-05, momentum=0.1, affine=True, track_running_stats=True)
(relu): ReLU(inplace=True)
)
(12): Bottleneck(
(conv1): Conv2d(1024, 256, kernel_size=(1, 1), stride=(1, 1), bias=False)
(bn1): BatchNorm2d(256, eps=1e-05, momentum=0.1, affine=True, track_running_stats=True)
(conv2): Conv2d(256, 256, kernel_size=(3, 3), stride=(1, 1), padding=(1, 1), bias=False)
(bn2): BatchNorm2d(256, eps=1e-05, momentum=0.1, affine=True, track_running_stats=True)
(conv3): Conv2d(256, 1024, kernel_size=(1, 1), stride=(1, 1), bias=False)
(bn3): BatchNorm2d(1024, eps=1e-05, momentum=0.1, affine=True, track_running_stats=True)
(relu): ReLU(inplace=True)
)
(13): Bottleneck(
(conv1): Conv2d(1024, 256, kernel_size=(1, 1), stride=(1, 1), bias=False)
(bn1): BatchNorm2d(256, eps=1e-05, momentum=0.1, affine=True, track_running_stats=True)
(conv2): Conv2d(256, 256, kernel_size=(3, 3), stride=(1, 1), padding=(1, 1), bias=False)
(bn2): BatchNorm2d(256, eps=1e-05, momentum=0.1, affine=True, track_running_stats=True)
(conv3): Conv2d(256, 1024, kernel_size=(1, 1), stride=(1, 1), bias=False)
(bn3): BatchNorm2d(1024, eps=1e-05, momentum=0.1, affine=True, track_running_stats=True)
(relu): ReLU(inplace=True)
)
(14): Bottleneck(
(conv1): Conv2d(1024, 256, kernel_size=(1, 1), stride=(1, 1), bias=False)
(bn1): BatchNorm2d(256, eps=1e-05, momentum=0.1, affine=True, track_running_stats=True)
(conv2): Conv2d(256, 256, kernel_size=(3, 3), stride=(1, 1), padding=(1, 1), bias=False)
(bn2): BatchNorm2d(256, eps=1e-05, momentum=0.1, affine=True, track_running_stats=True)
(conv3): Conv2d(256, 1024, kernel_size=(1, 1), stride=(1, 1), bias=False)
(bn3): BatchNorm2d(1024, eps=1e-05, momentum=0.1, affine=True, track_running_stats=True)
(relu): ReLU(inplace=True)
)
(15): Bottleneck(
(conv1): Conv2d(1024, 256, kernel_size=(1, 1), stride=(1, 1), bias=False)
(bn1): BatchNorm2d(256, eps=1e-05, momentum=0.1, affine=True, track_running_stats=True)
(conv2): Conv2d(256, 256, kernel_size=(3, 3), stride=(1, 1), padding=(1, 1), bias=False)
(bn2): BatchNorm2d(256, eps=1e-05, momentum=0.1, affine=True, track_running_stats=True)
(conv3): Conv2d(256, 1024, kernel_size=(1, 1), stride=(1, 1), bias=False)
(bn3): BatchNorm2d(1024, eps=1e-05, momentum=0.1, affine=True, track_running_stats=True)
(relu): ReLU(inplace=True)
)
(16): Bottleneck(
(conv1): Conv2d(1024, 256, kernel_size=(1, 1), stride=(1, 1), bias=False)
(bn1): BatchNorm2d(256, eps=1e-05, momentum=0.1, affine=True, track_running_stats=True)
(conv2): Conv2d(256, 256, kernel_size=(3, 3), stride=(1, 1), padding=(1, 1), bias=False)
(bn2): BatchNorm2d(256, eps=1e-05, momentum=0.1, affine=True, track_running_stats=True)
(conv3): Conv2d(256, 1024, kernel_size=(1, 1), stride=(1, 1), bias=False)
(bn3): BatchNorm2d(1024, eps=1e-05, momentum=0.1, affine=True, track_running_stats=True)
(relu): ReLU(inplace=True)
)
(17): Bottleneck(
(conv1): Conv2d(1024, 256, kernel_size=(1, 1), stride=(1, 1), bias=False)
(bn1): BatchNorm2d(256, eps=1e-05, momentum=0.1, affine=True, track_running_stats=True)
(conv2): Conv2d(256, 256, kernel_size=(3, 3), stride=(1, 1), padding=(1, 1), bias=False)
(bn2): BatchNorm2d(256, eps=1e-05, momentum=0.1, affine=True, track_running_stats=True)
(conv3): Conv2d(256, 1024, kernel_size=(1, 1), stride=(1, 1), bias=False)
(bn3): BatchNorm2d(1024, eps=1e-05, momentum=0.1, affine=True, track_running_stats=True)
(relu): ReLU(inplace=True)
)
(18): Bottleneck(
(conv1): Conv2d(1024, 256, kernel_size=(1, 1), stride=(1, 1), bias=False)
(bn1): BatchNorm2d(256, eps=1e-05, momentum=0.1, affine=True, track_running_stats=True)
(conv2): Conv2d(256, 256, kernel_size=(3, 3), stride=(1, 1), padding=(1, 1), bias=False)
(bn2): BatchNorm2d(256, eps=1e-05, momentum=0.1, affine=True, track_running_stats=True)
(conv3): Conv2d(256, 1024, kernel_size=(1, 1), stride=(1, 1), bias=False)
(bn3): BatchNorm2d(1024, eps=1e-05, momentum=0.1, affine=True, track_running_stats=True)
(relu): ReLU(inplace=True)
)
(19): Bottleneck(
(conv1): Conv2d(1024, 256, kernel_size=(1, 1), stride=(1, 1), bias=False)
(bn1): BatchNorm2d(256, eps=1e-05, momentum=0.1, affine=True, track_running_stats=True)
(conv2): Conv2d(256, 256, kernel_size=(3, 3), stride=(1, 1), padding=(1, 1), bias=False)
(bn2): BatchNorm2d(256, eps=1e-05, momentum=0.1, affine=True, track_running_stats=True)
(conv3): Conv2d(256, 1024, kernel_size=(1, 1), stride=(1, 1), bias=False)
(bn3): BatchNorm2d(1024, eps=1e-05, momentum=0.1, affine=True, track_running_stats=True)
(relu): ReLU(inplace=True)
)
(20): Bottleneck(
(conv1): Conv2d(1024, 256, kernel_size=(1, 1), stride=(1, 1), bias=False)
(bn1): BatchNorm2d(256, eps=1e-05, momentum=0.1, affine=True, track_running_stats=True)
(conv2): Conv2d(256, 256, kernel_size=(3, 3), stride=(1, 1), padding=(1, 1), bias=False)
(bn2): BatchNorm2d(256, eps=1e-05, momentum=0.1, affine=True, track_running_stats=True)
(conv3): Conv2d(256, 1024, kernel_size=(1, 1), stride=(1, 1), bias=False)
(bn3): BatchNorm2d(1024, eps=1e-05, momentum=0.1, affine=True, track_running_stats=True)
(relu): ReLU(inplace=True)
)
(21): Bottleneck(
(conv1): Conv2d(1024, 256, kernel_size=(1, 1), stride=(1, 1), bias=False)
(bn1): BatchNorm2d(256, eps=1e-05, momentum=0.1, affine=True, track_running_stats=True)
(conv2): Conv2d(256, 256, kernel_size=(3, 3), stride=(1, 1), padding=(1, 1), bias=False)
(bn2): BatchNorm2d(256, eps=1e-05, momentum=0.1, affine=True, track_running_stats=True)
(conv3): Conv2d(256, 1024, kernel_size=(1, 1), stride=(1, 1), bias=False)
(bn3): BatchNorm2d(1024, eps=1e-05, momentum=0.1, affine=True, track_running_stats=True)
(relu): ReLU(inplace=True)
)
(22): Bottleneck(
(conv1): Conv2d(1024, 256, kernel_size=(1, 1), stride=(1, 1), bias=False)
(bn1): BatchNorm2d(256, eps=1e-05, momentum=0.1, affine=True, track_running_stats=True)
(conv2): Conv2d(256, 256, kernel_size=(3, 3), stride=(1, 1), padding=(1, 1), bias=False)
(bn2): BatchNorm2d(256, eps=1e-05, momentum=0.1, affine=True, track_running_stats=True)
(conv3): Conv2d(256, 1024, kernel_size=(1, 1), stride=(1, 1), bias=False)
(bn3): BatchNorm2d(1024, eps=1e-05, momentum=0.1, affine=True, track_running_stats=True)
(relu): ReLU(inplace=True)
)
)
(layer4): Sequential(
(0): Bottleneck(
(conv1): Conv2d(1024, 512, kernel_size=(1, 1), stride=(1, 1), bias=False)
(bn1): BatchNorm2d(512, eps=1e-05, momentum=0.1, affine=True, track_running_stats=True)
(conv2): Conv2d(512, 512, kernel_size=(3, 3), stride=(2, 2), padding=(1, 1), bias=False)
(bn2): BatchNorm2d(512, eps=1e-05, momentum=0.1, affine=True, track_running_stats=True)
(conv3): Conv2d(512, 2048, kernel_size=(1, 1), stride=(1, 1), bias=False)
(bn3): BatchNorm2d(2048, eps=1e-05, momentum=0.1, affine=True, track_running_stats=True)
(relu): ReLU(inplace=True)
(downsample): Sequential(
(0): Conv2d(1024, 2048, kernel_size=(1, 1), stride=(2, 2), bias=False)
(1): BatchNorm2d(2048, eps=1e-05, momentum=0.1, affine=True, track_running_stats=True)
)
)
(1): Bottleneck(
(conv1): Conv2d(2048, 512, kernel_size=(1, 1), stride=(1, 1), bias=False)
(bn1): BatchNorm2d(512, eps=1e-05, momentum=0.1, affine=True, track_running_stats=True)
(conv2): Conv2d(512, 512, kernel_size=(3, 3), stride=(1, 1), padding=(1, 1), bias=False)
(bn2): BatchNorm2d(512, eps=1e-05, momentum=0.1, affine=True, track_running_stats=True)
(conv3): Conv2d(512, 2048, kernel_size=(1, 1), stride=(1, 1), bias=False)
(bn3): BatchNorm2d(2048, eps=1e-05, momentum=0.1, affine=True, track_running_stats=True)
(relu): ReLU(inplace=True)
)
(2): Bottleneck(
(conv1): Conv2d(2048, 512, kernel_size=(1, 1), stride=(1, 1), bias=False)
(bn1): BatchNorm2d(512, eps=1e-05, momentum=0.1, affine=True, track_running_stats=True)
(conv2): Conv2d(512, 512, kernel_size=(3, 3), stride=(1, 1), padding=(1, 1), bias=False)
(bn2): BatchNorm2d(512, eps=1e-05, momentum=0.1, affine=True, track_running_stats=True)
(conv3): Conv2d(512, 2048, kernel_size=(1, 1), stride=(1, 1), bias=False)
(bn3): BatchNorm2d(2048, eps=1e-05, momentum=0.1, affine=True, track_running_stats=True)
(relu): ReLU(inplace=True)
)
)
(avgpool): AdaptiveAvgPool2d(output_size=(1, 1))
(fc): Linear(in_features=2048, out_features=1000, bias=True)
)
torchsummary package
Requirements4:
torchsummarypackage: install bypip install torchsummary.
1
2
3
4
5
6
7
from torchvision import models
from torchvision.models import ResNet101_Weights
resnet101 = models.resnet101(weights=ResNet101_Weights.IMAGENET1K_V1)
from torchsummary import summary
summary(resnet101.cuda(), (3, 224, 224))
Don’t forget to allocate model to GPU by .cuda()5, otherwise an error will occur:
1
2
3
4
# ...
from torchsummary import summary
summary(resnet101, (3, 224, 224))
1
RuntimeError: Input type (torch.cuda.FloatTensor) and weight type (torch.FloatTensor) should be the same
1
2
3
4
5
6
7
8
9
10
11
12
13
14
15
16
17
18
19
20
21
22
23
24
25
26
27
28
29
30
31
32
33
34
35
36
37
38
39
40
41
42
43
44
45
46
47
48
49
50
51
52
53
54
55
56
57
58
59
60
61
62
63
64
65
66
67
68
69
70
71
72
73
74
75
76
77
78
79
80
81
82
83
84
85
86
87
88
89
90
91
92
93
94
95
96
97
98
99
100
101
102
103
104
105
106
107
108
109
110
111
112
113
114
115
116
117
118
119
120
121
122
123
124
125
126
127
128
129
130
131
132
133
134
135
136
137
138
139
140
141
142
143
144
145
146
147
148
149
150
151
152
153
154
155
156
157
158
159
160
161
162
163
164
165
166
167
168
169
170
171
172
173
174
175
176
177
178
179
180
181
182
183
184
185
186
187
188
189
190
191
192
193
194
195
196
197
198
199
200
201
202
203
204
205
206
207
208
209
210
211
212
213
214
215
216
217
218
219
220
221
222
223
224
225
226
227
228
229
230
231
232
233
234
235
236
237
238
239
240
241
242
243
244
245
246
247
248
249
250
251
252
253
254
255
256
257
258
259
260
261
262
263
264
265
266
267
268
269
270
271
272
273
274
275
276
277
278
279
280
281
282
283
284
285
286
287
288
289
290
291
292
293
294
295
296
297
298
299
300
301
302
303
304
305
306
307
308
309
310
311
312
313
314
315
316
317
318
319
320
321
322
323
324
325
326
327
328
329
330
331
332
333
334
335
336
337
338
339
340
341
342
343
344
345
346
347
348
349
350
351
352
353
354
355
356
357
----------------------------------------------------------------
Layer (type) Output Shape Param #
================================================================
Conv2d-1 [-1, 64, 112, 112] 9,408
BatchNorm2d-2 [-1, 64, 112, 112] 128
ReLU-3 [-1, 64, 112, 112] 0
MaxPool2d-4 [-1, 64, 56, 56] 0
Conv2d-5 [-1, 64, 56, 56] 4,096
BatchNorm2d-6 [-1, 64, 56, 56] 128
ReLU-7 [-1, 64, 56, 56] 0
Conv2d-8 [-1, 64, 56, 56] 36,864
BatchNorm2d-9 [-1, 64, 56, 56] 128
ReLU-10 [-1, 64, 56, 56] 0
Conv2d-11 [-1, 256, 56, 56] 16,384
BatchNorm2d-12 [-1, 256, 56, 56] 512
Conv2d-13 [-1, 256, 56, 56] 16,384
BatchNorm2d-14 [-1, 256, 56, 56] 512
ReLU-15 [-1, 256, 56, 56] 0
Bottleneck-16 [-1, 256, 56, 56] 0
Conv2d-17 [-1, 64, 56, 56] 16,384
BatchNorm2d-18 [-1, 64, 56, 56] 128
ReLU-19 [-1, 64, 56, 56] 0
Conv2d-20 [-1, 64, 56, 56] 36,864
BatchNorm2d-21 [-1, 64, 56, 56] 128
ReLU-22 [-1, 64, 56, 56] 0
Conv2d-23 [-1, 256, 56, 56] 16,384
BatchNorm2d-24 [-1, 256, 56, 56] 512
ReLU-25 [-1, 256, 56, 56] 0
Bottleneck-26 [-1, 256, 56, 56] 0
Conv2d-27 [-1, 64, 56, 56] 16,384
BatchNorm2d-28 [-1, 64, 56, 56] 128
ReLU-29 [-1, 64, 56, 56] 0
Conv2d-30 [-1, 64, 56, 56] 36,864
BatchNorm2d-31 [-1, 64, 56, 56] 128
ReLU-32 [-1, 64, 56, 56] 0
Conv2d-33 [-1, 256, 56, 56] 16,384
BatchNorm2d-34 [-1, 256, 56, 56] 512
ReLU-35 [-1, 256, 56, 56] 0
Bottleneck-36 [-1, 256, 56, 56] 0
Conv2d-37 [-1, 128, 56, 56] 32,768
BatchNorm2d-38 [-1, 128, 56, 56] 256
ReLU-39 [-1, 128, 56, 56] 0
Conv2d-40 [-1, 128, 28, 28] 147,456
BatchNorm2d-41 [-1, 128, 28, 28] 256
ReLU-42 [-1, 128, 28, 28] 0
Conv2d-43 [-1, 512, 28, 28] 65,536
BatchNorm2d-44 [-1, 512, 28, 28] 1,024
Conv2d-45 [-1, 512, 28, 28] 131,072
BatchNorm2d-46 [-1, 512, 28, 28] 1,024
ReLU-47 [-1, 512, 28, 28] 0
Bottleneck-48 [-1, 512, 28, 28] 0
Conv2d-49 [-1, 128, 28, 28] 65,536
BatchNorm2d-50 [-1, 128, 28, 28] 256
ReLU-51 [-1, 128, 28, 28] 0
Conv2d-52 [-1, 128, 28, 28] 147,456
BatchNorm2d-53 [-1, 128, 28, 28] 256
ReLU-54 [-1, 128, 28, 28] 0
Conv2d-55 [-1, 512, 28, 28] 65,536
BatchNorm2d-56 [-1, 512, 28, 28] 1,024
ReLU-57 [-1, 512, 28, 28] 0
Bottleneck-58 [-1, 512, 28, 28] 0
Conv2d-59 [-1, 128, 28, 28] 65,536
BatchNorm2d-60 [-1, 128, 28, 28] 256
ReLU-61 [-1, 128, 28, 28] 0
Conv2d-62 [-1, 128, 28, 28] 147,456
BatchNorm2d-63 [-1, 128, 28, 28] 256
ReLU-64 [-1, 128, 28, 28] 0
Conv2d-65 [-1, 512, 28, 28] 65,536
BatchNorm2d-66 [-1, 512, 28, 28] 1,024
ReLU-67 [-1, 512, 28, 28] 0
Bottleneck-68 [-1, 512, 28, 28] 0
Conv2d-69 [-1, 128, 28, 28] 65,536
BatchNorm2d-70 [-1, 128, 28, 28] 256
ReLU-71 [-1, 128, 28, 28] 0
Conv2d-72 [-1, 128, 28, 28] 147,456
BatchNorm2d-73 [-1, 128, 28, 28] 256
ReLU-74 [-1, 128, 28, 28] 0
Conv2d-75 [-1, 512, 28, 28] 65,536
BatchNorm2d-76 [-1, 512, 28, 28] 1,024
ReLU-77 [-1, 512, 28, 28] 0
Bottleneck-78 [-1, 512, 28, 28] 0
Conv2d-79 [-1, 256, 28, 28] 131,072
BatchNorm2d-80 [-1, 256, 28, 28] 512
ReLU-81 [-1, 256, 28, 28] 0
Conv2d-82 [-1, 256, 14, 14] 589,824
BatchNorm2d-83 [-1, 256, 14, 14] 512
ReLU-84 [-1, 256, 14, 14] 0
Conv2d-85 [-1, 1024, 14, 14] 262,144
BatchNorm2d-86 [-1, 1024, 14, 14] 2,048
Conv2d-87 [-1, 1024, 14, 14] 524,288
BatchNorm2d-88 [-1, 1024, 14, 14] 2,048
ReLU-89 [-1, 1024, 14, 14] 0
Bottleneck-90 [-1, 1024, 14, 14] 0
Conv2d-91 [-1, 256, 14, 14] 262,144
BatchNorm2d-92 [-1, 256, 14, 14] 512
ReLU-93 [-1, 256, 14, 14] 0
Conv2d-94 [-1, 256, 14, 14] 589,824
BatchNorm2d-95 [-1, 256, 14, 14] 512
ReLU-96 [-1, 256, 14, 14] 0
Conv2d-97 [-1, 1024, 14, 14] 262,144
BatchNorm2d-98 [-1, 1024, 14, 14] 2,048
ReLU-99 [-1, 1024, 14, 14] 0
Bottleneck-100 [-1, 1024, 14, 14] 0
Conv2d-101 [-1, 256, 14, 14] 262,144
BatchNorm2d-102 [-1, 256, 14, 14] 512
ReLU-103 [-1, 256, 14, 14] 0
Conv2d-104 [-1, 256, 14, 14] 589,824
BatchNorm2d-105 [-1, 256, 14, 14] 512
ReLU-106 [-1, 256, 14, 14] 0
Conv2d-107 [-1, 1024, 14, 14] 262,144
BatchNorm2d-108 [-1, 1024, 14, 14] 2,048
ReLU-109 [-1, 1024, 14, 14] 0
Bottleneck-110 [-1, 1024, 14, 14] 0
Conv2d-111 [-1, 256, 14, 14] 262,144
BatchNorm2d-112 [-1, 256, 14, 14] 512
ReLU-113 [-1, 256, 14, 14] 0
Conv2d-114 [-1, 256, 14, 14] 589,824
BatchNorm2d-115 [-1, 256, 14, 14] 512
ReLU-116 [-1, 256, 14, 14] 0
Conv2d-117 [-1, 1024, 14, 14] 262,144
BatchNorm2d-118 [-1, 1024, 14, 14] 2,048
ReLU-119 [-1, 1024, 14, 14] 0
Bottleneck-120 [-1, 1024, 14, 14] 0
Conv2d-121 [-1, 256, 14, 14] 262,144
BatchNorm2d-122 [-1, 256, 14, 14] 512
ReLU-123 [-1, 256, 14, 14] 0
Conv2d-124 [-1, 256, 14, 14] 589,824
BatchNorm2d-125 [-1, 256, 14, 14] 512
ReLU-126 [-1, 256, 14, 14] 0
Conv2d-127 [-1, 1024, 14, 14] 262,144
BatchNorm2d-128 [-1, 1024, 14, 14] 2,048
ReLU-129 [-1, 1024, 14, 14] 0
Bottleneck-130 [-1, 1024, 14, 14] 0
Conv2d-131 [-1, 256, 14, 14] 262,144
BatchNorm2d-132 [-1, 256, 14, 14] 512
ReLU-133 [-1, 256, 14, 14] 0
Conv2d-134 [-1, 256, 14, 14] 589,824
BatchNorm2d-135 [-1, 256, 14, 14] 512
ReLU-136 [-1, 256, 14, 14] 0
Conv2d-137 [-1, 1024, 14, 14] 262,144
BatchNorm2d-138 [-1, 1024, 14, 14] 2,048
ReLU-139 [-1, 1024, 14, 14] 0
Bottleneck-140 [-1, 1024, 14, 14] 0
Conv2d-141 [-1, 256, 14, 14] 262,144
BatchNorm2d-142 [-1, 256, 14, 14] 512
ReLU-143 [-1, 256, 14, 14] 0
Conv2d-144 [-1, 256, 14, 14] 589,824
BatchNorm2d-145 [-1, 256, 14, 14] 512
ReLU-146 [-1, 256, 14, 14] 0
Conv2d-147 [-1, 1024, 14, 14] 262,144
BatchNorm2d-148 [-1, 1024, 14, 14] 2,048
ReLU-149 [-1, 1024, 14, 14] 0
Bottleneck-150 [-1, 1024, 14, 14] 0
Conv2d-151 [-1, 256, 14, 14] 262,144
BatchNorm2d-152 [-1, 256, 14, 14] 512
ReLU-153 [-1, 256, 14, 14] 0
Conv2d-154 [-1, 256, 14, 14] 589,824
BatchNorm2d-155 [-1, 256, 14, 14] 512
ReLU-156 [-1, 256, 14, 14] 0
Conv2d-157 [-1, 1024, 14, 14] 262,144
BatchNorm2d-158 [-1, 1024, 14, 14] 2,048
ReLU-159 [-1, 1024, 14, 14] 0
Bottleneck-160 [-1, 1024, 14, 14] 0
Conv2d-161 [-1, 256, 14, 14] 262,144
BatchNorm2d-162 [-1, 256, 14, 14] 512
ReLU-163 [-1, 256, 14, 14] 0
Conv2d-164 [-1, 256, 14, 14] 589,824
BatchNorm2d-165 [-1, 256, 14, 14] 512
ReLU-166 [-1, 256, 14, 14] 0
Conv2d-167 [-1, 1024, 14, 14] 262,144
BatchNorm2d-168 [-1, 1024, 14, 14] 2,048
ReLU-169 [-1, 1024, 14, 14] 0
Bottleneck-170 [-1, 1024, 14, 14] 0
Conv2d-171 [-1, 256, 14, 14] 262,144
BatchNorm2d-172 [-1, 256, 14, 14] 512
ReLU-173 [-1, 256, 14, 14] 0
Conv2d-174 [-1, 256, 14, 14] 589,824
BatchNorm2d-175 [-1, 256, 14, 14] 512
ReLU-176 [-1, 256, 14, 14] 0
Conv2d-177 [-1, 1024, 14, 14] 262,144
BatchNorm2d-178 [-1, 1024, 14, 14] 2,048
ReLU-179 [-1, 1024, 14, 14] 0
Bottleneck-180 [-1, 1024, 14, 14] 0
Conv2d-181 [-1, 256, 14, 14] 262,144
BatchNorm2d-182 [-1, 256, 14, 14] 512
ReLU-183 [-1, 256, 14, 14] 0
Conv2d-184 [-1, 256, 14, 14] 589,824
BatchNorm2d-185 [-1, 256, 14, 14] 512
ReLU-186 [-1, 256, 14, 14] 0
Conv2d-187 [-1, 1024, 14, 14] 262,144
BatchNorm2d-188 [-1, 1024, 14, 14] 2,048
ReLU-189 [-1, 1024, 14, 14] 0
Bottleneck-190 [-1, 1024, 14, 14] 0
Conv2d-191 [-1, 256, 14, 14] 262,144
BatchNorm2d-192 [-1, 256, 14, 14] 512
ReLU-193 [-1, 256, 14, 14] 0
Conv2d-194 [-1, 256, 14, 14] 589,824
BatchNorm2d-195 [-1, 256, 14, 14] 512
ReLU-196 [-1, 256, 14, 14] 0
Conv2d-197 [-1, 1024, 14, 14] 262,144
BatchNorm2d-198 [-1, 1024, 14, 14] 2,048
ReLU-199 [-1, 1024, 14, 14] 0
Bottleneck-200 [-1, 1024, 14, 14] 0
Conv2d-201 [-1, 256, 14, 14] 262,144
BatchNorm2d-202 [-1, 256, 14, 14] 512
ReLU-203 [-1, 256, 14, 14] 0
Conv2d-204 [-1, 256, 14, 14] 589,824
BatchNorm2d-205 [-1, 256, 14, 14] 512
ReLU-206 [-1, 256, 14, 14] 0
Conv2d-207 [-1, 1024, 14, 14] 262,144
BatchNorm2d-208 [-1, 1024, 14, 14] 2,048
ReLU-209 [-1, 1024, 14, 14] 0
Bottleneck-210 [-1, 1024, 14, 14] 0
Conv2d-211 [-1, 256, 14, 14] 262,144
BatchNorm2d-212 [-1, 256, 14, 14] 512
ReLU-213 [-1, 256, 14, 14] 0
Conv2d-214 [-1, 256, 14, 14] 589,824
BatchNorm2d-215 [-1, 256, 14, 14] 512
ReLU-216 [-1, 256, 14, 14] 0
Conv2d-217 [-1, 1024, 14, 14] 262,144
BatchNorm2d-218 [-1, 1024, 14, 14] 2,048
ReLU-219 [-1, 1024, 14, 14] 0
Bottleneck-220 [-1, 1024, 14, 14] 0
Conv2d-221 [-1, 256, 14, 14] 262,144
BatchNorm2d-222 [-1, 256, 14, 14] 512
ReLU-223 [-1, 256, 14, 14] 0
Conv2d-224 [-1, 256, 14, 14] 589,824
BatchNorm2d-225 [-1, 256, 14, 14] 512
ReLU-226 [-1, 256, 14, 14] 0
Conv2d-227 [-1, 1024, 14, 14] 262,144
BatchNorm2d-228 [-1, 1024, 14, 14] 2,048
ReLU-229 [-1, 1024, 14, 14] 0
Bottleneck-230 [-1, 1024, 14, 14] 0
Conv2d-231 [-1, 256, 14, 14] 262,144
BatchNorm2d-232 [-1, 256, 14, 14] 512
ReLU-233 [-1, 256, 14, 14] 0
Conv2d-234 [-1, 256, 14, 14] 589,824
BatchNorm2d-235 [-1, 256, 14, 14] 512
ReLU-236 [-1, 256, 14, 14] 0
Conv2d-237 [-1, 1024, 14, 14] 262,144
BatchNorm2d-238 [-1, 1024, 14, 14] 2,048
ReLU-239 [-1, 1024, 14, 14] 0
Bottleneck-240 [-1, 1024, 14, 14] 0
Conv2d-241 [-1, 256, 14, 14] 262,144
BatchNorm2d-242 [-1, 256, 14, 14] 512
ReLU-243 [-1, 256, 14, 14] 0
Conv2d-244 [-1, 256, 14, 14] 589,824
BatchNorm2d-245 [-1, 256, 14, 14] 512
ReLU-246 [-1, 256, 14, 14] 0
Conv2d-247 [-1, 1024, 14, 14] 262,144
BatchNorm2d-248 [-1, 1024, 14, 14] 2,048
ReLU-249 [-1, 1024, 14, 14] 0
Bottleneck-250 [-1, 1024, 14, 14] 0
Conv2d-251 [-1, 256, 14, 14] 262,144
BatchNorm2d-252 [-1, 256, 14, 14] 512
ReLU-253 [-1, 256, 14, 14] 0
Conv2d-254 [-1, 256, 14, 14] 589,824
BatchNorm2d-255 [-1, 256, 14, 14] 512
ReLU-256 [-1, 256, 14, 14] 0
Conv2d-257 [-1, 1024, 14, 14] 262,144
BatchNorm2d-258 [-1, 1024, 14, 14] 2,048
ReLU-259 [-1, 1024, 14, 14] 0
Bottleneck-260 [-1, 1024, 14, 14] 0
Conv2d-261 [-1, 256, 14, 14] 262,144
BatchNorm2d-262 [-1, 256, 14, 14] 512
ReLU-263 [-1, 256, 14, 14] 0
Conv2d-264 [-1, 256, 14, 14] 589,824
BatchNorm2d-265 [-1, 256, 14, 14] 512
ReLU-266 [-1, 256, 14, 14] 0
Conv2d-267 [-1, 1024, 14, 14] 262,144
BatchNorm2d-268 [-1, 1024, 14, 14] 2,048
ReLU-269 [-1, 1024, 14, 14] 0
Bottleneck-270 [-1, 1024, 14, 14] 0
Conv2d-271 [-1, 256, 14, 14] 262,144
BatchNorm2d-272 [-1, 256, 14, 14] 512
ReLU-273 [-1, 256, 14, 14] 0
Conv2d-274 [-1, 256, 14, 14] 589,824
BatchNorm2d-275 [-1, 256, 14, 14] 512
ReLU-276 [-1, 256, 14, 14] 0
Conv2d-277 [-1, 1024, 14, 14] 262,144
BatchNorm2d-278 [-1, 1024, 14, 14] 2,048
ReLU-279 [-1, 1024, 14, 14] 0
Bottleneck-280 [-1, 1024, 14, 14] 0
Conv2d-281 [-1, 256, 14, 14] 262,144
BatchNorm2d-282 [-1, 256, 14, 14] 512
ReLU-283 [-1, 256, 14, 14] 0
Conv2d-284 [-1, 256, 14, 14] 589,824
BatchNorm2d-285 [-1, 256, 14, 14] 512
ReLU-286 [-1, 256, 14, 14] 0
Conv2d-287 [-1, 1024, 14, 14] 262,144
BatchNorm2d-288 [-1, 1024, 14, 14] 2,048
ReLU-289 [-1, 1024, 14, 14] 0
Bottleneck-290 [-1, 1024, 14, 14] 0
Conv2d-291 [-1, 256, 14, 14] 262,144
BatchNorm2d-292 [-1, 256, 14, 14] 512
ReLU-293 [-1, 256, 14, 14] 0
Conv2d-294 [-1, 256, 14, 14] 589,824
BatchNorm2d-295 [-1, 256, 14, 14] 512
ReLU-296 [-1, 256, 14, 14] 0
Conv2d-297 [-1, 1024, 14, 14] 262,144
BatchNorm2d-298 [-1, 1024, 14, 14] 2,048
ReLU-299 [-1, 1024, 14, 14] 0
Bottleneck-300 [-1, 1024, 14, 14] 0
Conv2d-301 [-1, 256, 14, 14] 262,144
BatchNorm2d-302 [-1, 256, 14, 14] 512
ReLU-303 [-1, 256, 14, 14] 0
Conv2d-304 [-1, 256, 14, 14] 589,824
BatchNorm2d-305 [-1, 256, 14, 14] 512
ReLU-306 [-1, 256, 14, 14] 0
Conv2d-307 [-1, 1024, 14, 14] 262,144
BatchNorm2d-308 [-1, 1024, 14, 14] 2,048
ReLU-309 [-1, 1024, 14, 14] 0
Bottleneck-310 [-1, 1024, 14, 14] 0
Conv2d-311 [-1, 512, 14, 14] 524,288
BatchNorm2d-312 [-1, 512, 14, 14] 1,024
ReLU-313 [-1, 512, 14, 14] 0
Conv2d-314 [-1, 512, 7, 7] 2,359,296
BatchNorm2d-315 [-1, 512, 7, 7] 1,024
ReLU-316 [-1, 512, 7, 7] 0
Conv2d-317 [-1, 2048, 7, 7] 1,048,576
BatchNorm2d-318 [-1, 2048, 7, 7] 4,096
Conv2d-319 [-1, 2048, 7, 7] 2,097,152
BatchNorm2d-320 [-1, 2048, 7, 7] 4,096
ReLU-321 [-1, 2048, 7, 7] 0
Bottleneck-322 [-1, 2048, 7, 7] 0
Conv2d-323 [-1, 512, 7, 7] 1,048,576
BatchNorm2d-324 [-1, 512, 7, 7] 1,024
ReLU-325 [-1, 512, 7, 7] 0
Conv2d-326 [-1, 512, 7, 7] 2,359,296
BatchNorm2d-327 [-1, 512, 7, 7] 1,024
ReLU-328 [-1, 512, 7, 7] 0
Conv2d-329 [-1, 2048, 7, 7] 1,048,576
BatchNorm2d-330 [-1, 2048, 7, 7] 4,096
ReLU-331 [-1, 2048, 7, 7] 0
Bottleneck-332 [-1, 2048, 7, 7] 0
Conv2d-333 [-1, 512, 7, 7] 1,048,576
BatchNorm2d-334 [-1, 512, 7, 7] 1,024
ReLU-335 [-1, 512, 7, 7] 0
Conv2d-336 [-1, 512, 7, 7] 2,359,296
BatchNorm2d-337 [-1, 512, 7, 7] 1,024
ReLU-338 [-1, 512, 7, 7] 0
Conv2d-339 [-1, 2048, 7, 7] 1,048,576
BatchNorm2d-340 [-1, 2048, 7, 7] 4,096
ReLU-341 [-1, 2048, 7, 7] 0
Bottleneck-342 [-1, 2048, 7, 7] 0
AdaptiveAvgPool2d-343 [-1, 2048, 1, 1] 0
Linear-344 [-1, 1000] 2,049,000
================================================================
Total params: 44,549,160
Trainable params: 44,549,160
Non-trainable params: 0
----------------------------------------------------------------
Input size (MB): 0.57
Forward/backward pass size (MB): 429.73
Params size (MB): 169.94
Estimated Total Size (MB): 600.25
----------------------------------------------------------------
torchinfo package
Requirements6:
torchinfopackage: install bypip install torchinfo.
1
2
3
4
5
6
7
from torchvision import models
from torchvision.models import ResNet101_Weights
resnet101 = models.resnet101(weights=ResNet101_Weights.IMAGENET1K_V1)
from torchinfo import summary
summary(resnet101, (1, 3, 224, 224))
1
2
3
4
5
6
7
8
9
10
11
12
13
14
15
16
17
18
19
20
21
22
23
24
25
26
27
28
29
30
31
32
33
34
35
36
37
38
39
40
41
42
43
44
45
46
47
48
49
50
51
52
53
54
55
56
57
58
59
60
61
62
63
64
65
66
67
68
69
70
71
72
73
74
75
76
77
78
79
80
81
82
83
84
85
86
87
88
89
90
91
92
93
94
95
96
97
98
99
100
101
102
103
104
105
106
107
108
109
110
111
112
113
114
115
116
117
118
119
120
121
122
123
124
125
126
127
128
129
130
131
132
133
134
135
136
137
138
139
140
141
142
143
144
145
146
147
148
149
150
151
152
153
154
155
156
157
158
159
160
161
162
163
164
165
166
167
168
169
170
171
172
173
174
175
176
177
178
179
180
181
182
183
184
185
186
187
188
189
190
191
192
193
194
195
196
197
198
199
200
201
202
203
204
205
206
207
208
209
210
211
212
213
214
215
216
217
218
219
220
221
222
223
224
225
226
227
228
229
230
231
232
233
234
235
236
237
238
239
240
241
242
243
244
245
246
247
248
249
250
251
252
253
254
255
256
257
258
259
260
261
262
263
264
265
266
267
268
269
270
271
272
273
274
275
276
277
278
279
280
281
282
283
284
285
286
287
288
289
290
291
292
293
294
295
296
297
298
299
300
301
302
303
304
305
306
307
308
309
310
311
312
313
314
315
316
317
318
319
320
321
322
323
324
325
326
327
328
329
330
331
332
333
334
335
336
337
338
339
340
341
342
343
344
345
346
347
348
349
350
351
352
353
354
355
356
357
358
359
==========================================================================================
Layer (type:depth-idx) Output Shape Param #
==========================================================================================
ResNet [1, 1000] --
├─Conv2d: 1-1 [1, 64, 112, 112] 9,408
├─BatchNorm2d: 1-2 [1, 64, 112, 112] 128
├─ReLU: 1-3 [1, 64, 112, 112] --
├─MaxPool2d: 1-4 [1, 64, 56, 56] --
├─Sequential: 1-5 [1, 256, 56, 56] --
│ └─Bottleneck: 2-1 [1, 256, 56, 56] --
│ │ └─Conv2d: 3-1 [1, 64, 56, 56] 4,096
│ │ └─BatchNorm2d: 3-2 [1, 64, 56, 56] 128
│ │ └─ReLU: 3-3 [1, 64, 56, 56] --
│ │ └─Conv2d: 3-4 [1, 64, 56, 56] 36,864
│ │ └─BatchNorm2d: 3-5 [1, 64, 56, 56] 128
│ │ └─ReLU: 3-6 [1, 64, 56, 56] --
│ │ └─Conv2d: 3-7 [1, 256, 56, 56] 16,384
│ │ └─BatchNorm2d: 3-8 [1, 256, 56, 56] 512
│ │ └─Sequential: 3-9 [1, 256, 56, 56] 16,896
│ │ └─ReLU: 3-10 [1, 256, 56, 56] --
│ └─Bottleneck: 2-2 [1, 256, 56, 56] --
│ │ └─Conv2d: 3-11 [1, 64, 56, 56] 16,384
│ │ └─BatchNorm2d: 3-12 [1, 64, 56, 56] 128
│ │ └─ReLU: 3-13 [1, 64, 56, 56] --
│ │ └─Conv2d: 3-14 [1, 64, 56, 56] 36,864
│ │ └─BatchNorm2d: 3-15 [1, 64, 56, 56] 128
│ │ └─ReLU: 3-16 [1, 64, 56, 56] --
│ │ └─Conv2d: 3-17 [1, 256, 56, 56] 16,384
│ │ └─BatchNorm2d: 3-18 [1, 256, 56, 56] 512
│ │ └─ReLU: 3-19 [1, 256, 56, 56] --
│ └─Bottleneck: 2-3 [1, 256, 56, 56] --
│ │ └─Conv2d: 3-20 [1, 64, 56, 56] 16,384
│ │ └─BatchNorm2d: 3-21 [1, 64, 56, 56] 128
│ │ └─ReLU: 3-22 [1, 64, 56, 56] --
│ │ └─Conv2d: 3-23 [1, 64, 56, 56] 36,864
│ │ └─BatchNorm2d: 3-24 [1, 64, 56, 56] 128
│ │ └─ReLU: 3-25 [1, 64, 56, 56] --
│ │ └─Conv2d: 3-26 [1, 256, 56, 56] 16,384
│ │ └─BatchNorm2d: 3-27 [1, 256, 56, 56] 512
│ │ └─ReLU: 3-28 [1, 256, 56, 56] --
├─Sequential: 1-6 [1, 512, 28, 28] --
│ └─Bottleneck: 2-4 [1, 512, 28, 28] --
│ │ └─Conv2d: 3-29 [1, 128, 56, 56] 32,768
│ │ └─BatchNorm2d: 3-30 [1, 128, 56, 56] 256
│ │ └─ReLU: 3-31 [1, 128, 56, 56] --
│ │ └─Conv2d: 3-32 [1, 128, 28, 28] 147,456
│ │ └─BatchNorm2d: 3-33 [1, 128, 28, 28] 256
│ │ └─ReLU: 3-34 [1, 128, 28, 28] --
│ │ └─Conv2d: 3-35 [1, 512, 28, 28] 65,536
│ │ └─BatchNorm2d: 3-36 [1, 512, 28, 28] 1,024
│ │ └─Sequential: 3-37 [1, 512, 28, 28] 132,096
│ │ └─ReLU: 3-38 [1, 512, 28, 28] --
│ └─Bottleneck: 2-5 [1, 512, 28, 28] --
│ │ └─Conv2d: 3-39 [1, 128, 28, 28] 65,536
│ │ └─BatchNorm2d: 3-40 [1, 128, 28, 28] 256
│ │ └─ReLU: 3-41 [1, 128, 28, 28] --
│ │ └─Conv2d: 3-42 [1, 128, 28, 28] 147,456
│ │ └─BatchNorm2d: 3-43 [1, 128, 28, 28] 256
│ │ └─ReLU: 3-44 [1, 128, 28, 28] --
│ │ └─Conv2d: 3-45 [1, 512, 28, 28] 65,536
│ │ └─BatchNorm2d: 3-46 [1, 512, 28, 28] 1,024
│ │ └─ReLU: 3-47 [1, 512, 28, 28] --
│ └─Bottleneck: 2-6 [1, 512, 28, 28] --
│ │ └─Conv2d: 3-48 [1, 128, 28, 28] 65,536
│ │ └─BatchNorm2d: 3-49 [1, 128, 28, 28] 256
│ │ └─ReLU: 3-50 [1, 128, 28, 28] --
│ │ └─Conv2d: 3-51 [1, 128, 28, 28] 147,456
│ │ └─BatchNorm2d: 3-52 [1, 128, 28, 28] 256
│ │ └─ReLU: 3-53 [1, 128, 28, 28] --
│ │ └─Conv2d: 3-54 [1, 512, 28, 28] 65,536
│ │ └─BatchNorm2d: 3-55 [1, 512, 28, 28] 1,024
│ │ └─ReLU: 3-56 [1, 512, 28, 28] --
│ └─Bottleneck: 2-7 [1, 512, 28, 28] --
│ │ └─Conv2d: 3-57 [1, 128, 28, 28] 65,536
│ │ └─BatchNorm2d: 3-58 [1, 128, 28, 28] 256
│ │ └─ReLU: 3-59 [1, 128, 28, 28] --
│ │ └─Conv2d: 3-60 [1, 128, 28, 28] 147,456
│ │ └─BatchNorm2d: 3-61 [1, 128, 28, 28] 256
│ │ └─ReLU: 3-62 [1, 128, 28, 28] --
│ │ └─Conv2d: 3-63 [1, 512, 28, 28] 65,536
│ │ └─BatchNorm2d: 3-64 [1, 512, 28, 28] 1,024
│ │ └─ReLU: 3-65 [1, 512, 28, 28] --
├─Sequential: 1-7 [1, 1024, 14, 14] --
│ └─Bottleneck: 2-8 [1, 1024, 14, 14] --
│ │ └─Conv2d: 3-66 [1, 256, 28, 28] 131,072
│ │ └─BatchNorm2d: 3-67 [1, 256, 28, 28] 512
│ │ └─ReLU: 3-68 [1, 256, 28, 28] --
│ │ └─Conv2d: 3-69 [1, 256, 14, 14] 589,824
│ │ └─BatchNorm2d: 3-70 [1, 256, 14, 14] 512
│ │ └─ReLU: 3-71 [1, 256, 14, 14] --
│ │ └─Conv2d: 3-72 [1, 1024, 14, 14] 262,144
│ │ └─BatchNorm2d: 3-73 [1, 1024, 14, 14] 2,048
│ │ └─Sequential: 3-74 [1, 1024, 14, 14] 526,336
│ │ └─ReLU: 3-75 [1, 1024, 14, 14] --
│ └─Bottleneck: 2-9 [1, 1024, 14, 14] --
│ │ └─Conv2d: 3-76 [1, 256, 14, 14] 262,144
│ │ └─BatchNorm2d: 3-77 [1, 256, 14, 14] 512
│ │ └─ReLU: 3-78 [1, 256, 14, 14] --
│ │ └─Conv2d: 3-79 [1, 256, 14, 14] 589,824
│ │ └─BatchNorm2d: 3-80 [1, 256, 14, 14] 512
│ │ └─ReLU: 3-81 [1, 256, 14, 14] --
│ │ └─Conv2d: 3-82 [1, 1024, 14, 14] 262,144
│ │ └─BatchNorm2d: 3-83 [1, 1024, 14, 14] 2,048
│ │ └─ReLU: 3-84 [1, 1024, 14, 14] --
│ └─Bottleneck: 2-10 [1, 1024, 14, 14] --
│ │ └─Conv2d: 3-85 [1, 256, 14, 14] 262,144
│ │ └─BatchNorm2d: 3-86 [1, 256, 14, 14] 512
│ │ └─ReLU: 3-87 [1, 256, 14, 14] --
│ │ └─Conv2d: 3-88 [1, 256, 14, 14] 589,824
│ │ └─BatchNorm2d: 3-89 [1, 256, 14, 14] 512
│ │ └─ReLU: 3-90 [1, 256, 14, 14] --
│ │ └─Conv2d: 3-91 [1, 1024, 14, 14] 262,144
│ │ └─BatchNorm2d: 3-92 [1, 1024, 14, 14] 2,048
│ │ └─ReLU: 3-93 [1, 1024, 14, 14] --
│ └─Bottleneck: 2-11 [1, 1024, 14, 14] --
│ │ └─Conv2d: 3-94 [1, 256, 14, 14] 262,144
│ │ └─BatchNorm2d: 3-95 [1, 256, 14, 14] 512
│ │ └─ReLU: 3-96 [1, 256, 14, 14] --
│ │ └─Conv2d: 3-97 [1, 256, 14, 14] 589,824
│ │ └─BatchNorm2d: 3-98 [1, 256, 14, 14] 512
│ │ └─ReLU: 3-99 [1, 256, 14, 14] --
│ │ └─Conv2d: 3-100 [1, 1024, 14, 14] 262,144
│ │ └─BatchNorm2d: 3-101 [1, 1024, 14, 14] 2,048
│ │ └─ReLU: 3-102 [1, 1024, 14, 14] --
│ └─Bottleneck: 2-12 [1, 1024, 14, 14] --
│ │ └─Conv2d: 3-103 [1, 256, 14, 14] 262,144
│ │ └─BatchNorm2d: 3-104 [1, 256, 14, 14] 512
│ │ └─ReLU: 3-105 [1, 256, 14, 14] --
│ │ └─Conv2d: 3-106 [1, 256, 14, 14] 589,824
│ │ └─BatchNorm2d: 3-107 [1, 256, 14, 14] 512
│ │ └─ReLU: 3-108 [1, 256, 14, 14] --
│ │ └─Conv2d: 3-109 [1, 1024, 14, 14] 262,144
│ │ └─BatchNorm2d: 3-110 [1, 1024, 14, 14] 2,048
│ │ └─ReLU: 3-111 [1, 1024, 14, 14] --
│ └─Bottleneck: 2-13 [1, 1024, 14, 14] --
│ │ └─Conv2d: 3-112 [1, 256, 14, 14] 262,144
│ │ └─BatchNorm2d: 3-113 [1, 256, 14, 14] 512
│ │ └─ReLU: 3-114 [1, 256, 14, 14] --
│ │ └─Conv2d: 3-115 [1, 256, 14, 14] 589,824
│ │ └─BatchNorm2d: 3-116 [1, 256, 14, 14] 512
│ │ └─ReLU: 3-117 [1, 256, 14, 14] --
│ │ └─Conv2d: 3-118 [1, 1024, 14, 14] 262,144
│ │ └─BatchNorm2d: 3-119 [1, 1024, 14, 14] 2,048
│ │ └─ReLU: 3-120 [1, 1024, 14, 14] --
│ └─Bottleneck: 2-14 [1, 1024, 14, 14] --
│ │ └─Conv2d: 3-121 [1, 256, 14, 14] 262,144
│ │ └─BatchNorm2d: 3-122 [1, 256, 14, 14] 512
│ │ └─ReLU: 3-123 [1, 256, 14, 14] --
│ │ └─Conv2d: 3-124 [1, 256, 14, 14] 589,824
│ │ └─BatchNorm2d: 3-125 [1, 256, 14, 14] 512
│ │ └─ReLU: 3-126 [1, 256, 14, 14] --
│ │ └─Conv2d: 3-127 [1, 1024, 14, 14] 262,144
│ │ └─BatchNorm2d: 3-128 [1, 1024, 14, 14] 2,048
│ │ └─ReLU: 3-129 [1, 1024, 14, 14] --
│ └─Bottleneck: 2-15 [1, 1024, 14, 14] --
│ │ └─Conv2d: 3-130 [1, 256, 14, 14] 262,144
│ │ └─BatchNorm2d: 3-131 [1, 256, 14, 14] 512
│ │ └─ReLU: 3-132 [1, 256, 14, 14] --
│ │ └─Conv2d: 3-133 [1, 256, 14, 14] 589,824
│ │ └─BatchNorm2d: 3-134 [1, 256, 14, 14] 512
│ │ └─ReLU: 3-135 [1, 256, 14, 14] --
│ │ └─Conv2d: 3-136 [1, 1024, 14, 14] 262,144
│ │ └─BatchNorm2d: 3-137 [1, 1024, 14, 14] 2,048
│ │ └─ReLU: 3-138 [1, 1024, 14, 14] --
│ └─Bottleneck: 2-16 [1, 1024, 14, 14] --
│ │ └─Conv2d: 3-139 [1, 256, 14, 14] 262,144
│ │ └─BatchNorm2d: 3-140 [1, 256, 14, 14] 512
│ │ └─ReLU: 3-141 [1, 256, 14, 14] --
│ │ └─Conv2d: 3-142 [1, 256, 14, 14] 589,824
│ │ └─BatchNorm2d: 3-143 [1, 256, 14, 14] 512
│ │ └─ReLU: 3-144 [1, 256, 14, 14] --
│ │ └─Conv2d: 3-145 [1, 1024, 14, 14] 262,144
│ │ └─BatchNorm2d: 3-146 [1, 1024, 14, 14] 2,048
│ │ └─ReLU: 3-147 [1, 1024, 14, 14] --
│ └─Bottleneck: 2-17 [1, 1024, 14, 14] --
│ │ └─Conv2d: 3-148 [1, 256, 14, 14] 262,144
│ │ └─BatchNorm2d: 3-149 [1, 256, 14, 14] 512
│ │ └─ReLU: 3-150 [1, 256, 14, 14] --
│ │ └─Conv2d: 3-151 [1, 256, 14, 14] 589,824
│ │ └─BatchNorm2d: 3-152 [1, 256, 14, 14] 512
│ │ └─ReLU: 3-153 [1, 256, 14, 14] --
│ │ └─Conv2d: 3-154 [1, 1024, 14, 14] 262,144
│ │ └─BatchNorm2d: 3-155 [1, 1024, 14, 14] 2,048
│ │ └─ReLU: 3-156 [1, 1024, 14, 14] --
│ └─Bottleneck: 2-18 [1, 1024, 14, 14] --
│ │ └─Conv2d: 3-157 [1, 256, 14, 14] 262,144
│ │ └─BatchNorm2d: 3-158 [1, 256, 14, 14] 512
│ │ └─ReLU: 3-159 [1, 256, 14, 14] --
│ │ └─Conv2d: 3-160 [1, 256, 14, 14] 589,824
│ │ └─BatchNorm2d: 3-161 [1, 256, 14, 14] 512
│ │ └─ReLU: 3-162 [1, 256, 14, 14] --
│ │ └─Conv2d: 3-163 [1, 1024, 14, 14] 262,144
│ │ └─BatchNorm2d: 3-164 [1, 1024, 14, 14] 2,048
│ │ └─ReLU: 3-165 [1, 1024, 14, 14] --
│ └─Bottleneck: 2-19 [1, 1024, 14, 14] --
│ │ └─Conv2d: 3-166 [1, 256, 14, 14] 262,144
│ │ └─BatchNorm2d: 3-167 [1, 256, 14, 14] 512
│ │ └─ReLU: 3-168 [1, 256, 14, 14] --
│ │ └─Conv2d: 3-169 [1, 256, 14, 14] 589,824
│ │ └─BatchNorm2d: 3-170 [1, 256, 14, 14] 512
│ │ └─ReLU: 3-171 [1, 256, 14, 14] --
│ │ └─Conv2d: 3-172 [1, 1024, 14, 14] 262,144
│ │ └─BatchNorm2d: 3-173 [1, 1024, 14, 14] 2,048
│ │ └─ReLU: 3-174 [1, 1024, 14, 14] --
│ └─Bottleneck: 2-20 [1, 1024, 14, 14] --
│ │ └─Conv2d: 3-175 [1, 256, 14, 14] 262,144
│ │ └─BatchNorm2d: 3-176 [1, 256, 14, 14] 512
│ │ └─ReLU: 3-177 [1, 256, 14, 14] --
│ │ └─Conv2d: 3-178 [1, 256, 14, 14] 589,824
│ │ └─BatchNorm2d: 3-179 [1, 256, 14, 14] 512
│ │ └─ReLU: 3-180 [1, 256, 14, 14] --
│ │ └─Conv2d: 3-181 [1, 1024, 14, 14] 262,144
│ │ └─BatchNorm2d: 3-182 [1, 1024, 14, 14] 2,048
│ │ └─ReLU: 3-183 [1, 1024, 14, 14] --
│ └─Bottleneck: 2-21 [1, 1024, 14, 14] --
│ │ └─Conv2d: 3-184 [1, 256, 14, 14] 262,144
│ │ └─BatchNorm2d: 3-185 [1, 256, 14, 14] 512
│ │ └─ReLU: 3-186 [1, 256, 14, 14] --
│ │ └─Conv2d: 3-187 [1, 256, 14, 14] 589,824
│ │ └─BatchNorm2d: 3-188 [1, 256, 14, 14] 512
│ │ └─ReLU: 3-189 [1, 256, 14, 14] --
│ │ └─Conv2d: 3-190 [1, 1024, 14, 14] 262,144
│ │ └─BatchNorm2d: 3-191 [1, 1024, 14, 14] 2,048
│ │ └─ReLU: 3-192 [1, 1024, 14, 14] --
│ └─Bottleneck: 2-22 [1, 1024, 14, 14] --
│ │ └─Conv2d: 3-193 [1, 256, 14, 14] 262,144
│ │ └─BatchNorm2d: 3-194 [1, 256, 14, 14] 512
│ │ └─ReLU: 3-195 [1, 256, 14, 14] --
│ │ └─Conv2d: 3-196 [1, 256, 14, 14] 589,824
│ │ └─BatchNorm2d: 3-197 [1, 256, 14, 14] 512
│ │ └─ReLU: 3-198 [1, 256, 14, 14] --
│ │ └─Conv2d: 3-199 [1, 1024, 14, 14] 262,144
│ │ └─BatchNorm2d: 3-200 [1, 1024, 14, 14] 2,048
│ │ └─ReLU: 3-201 [1, 1024, 14, 14] --
│ └─Bottleneck: 2-23 [1, 1024, 14, 14] --
│ │ └─Conv2d: 3-202 [1, 256, 14, 14] 262,144
│ │ └─BatchNorm2d: 3-203 [1, 256, 14, 14] 512
│ │ └─ReLU: 3-204 [1, 256, 14, 14] --
│ │ └─Conv2d: 3-205 [1, 256, 14, 14] 589,824
│ │ └─BatchNorm2d: 3-206 [1, 256, 14, 14] 512
│ │ └─ReLU: 3-207 [1, 256, 14, 14] --
│ │ └─Conv2d: 3-208 [1, 1024, 14, 14] 262,144
│ │ └─BatchNorm2d: 3-209 [1, 1024, 14, 14] 2,048
│ │ └─ReLU: 3-210 [1, 1024, 14, 14] --
│ └─Bottleneck: 2-24 [1, 1024, 14, 14] --
│ │ └─Conv2d: 3-211 [1, 256, 14, 14] 262,144
│ │ └─BatchNorm2d: 3-212 [1, 256, 14, 14] 512
│ │ └─ReLU: 3-213 [1, 256, 14, 14] --
│ │ └─Conv2d: 3-214 [1, 256, 14, 14] 589,824
│ │ └─BatchNorm2d: 3-215 [1, 256, 14, 14] 512
│ │ └─ReLU: 3-216 [1, 256, 14, 14] --
│ │ └─Conv2d: 3-217 [1, 1024, 14, 14] 262,144
│ │ └─BatchNorm2d: 3-218 [1, 1024, 14, 14] 2,048
│ │ └─ReLU: 3-219 [1, 1024, 14, 14] --
│ └─Bottleneck: 2-25 [1, 1024, 14, 14] --
│ │ └─Conv2d: 3-220 [1, 256, 14, 14] 262,144
│ │ └─BatchNorm2d: 3-221 [1, 256, 14, 14] 512
│ │ └─ReLU: 3-222 [1, 256, 14, 14] --
│ │ └─Conv2d: 3-223 [1, 256, 14, 14] 589,824
│ │ └─BatchNorm2d: 3-224 [1, 256, 14, 14] 512
│ │ └─ReLU: 3-225 [1, 256, 14, 14] --
│ │ └─Conv2d: 3-226 [1, 1024, 14, 14] 262,144
│ │ └─BatchNorm2d: 3-227 [1, 1024, 14, 14] 2,048
│ │ └─ReLU: 3-228 [1, 1024, 14, 14] --
│ └─Bottleneck: 2-26 [1, 1024, 14, 14] --
│ │ └─Conv2d: 3-229 [1, 256, 14, 14] 262,144
│ │ └─BatchNorm2d: 3-230 [1, 256, 14, 14] 512
│ │ └─ReLU: 3-231 [1, 256, 14, 14] --
│ │ └─Conv2d: 3-232 [1, 256, 14, 14] 589,824
│ │ └─BatchNorm2d: 3-233 [1, 256, 14, 14] 512
│ │ └─ReLU: 3-234 [1, 256, 14, 14] --
│ │ └─Conv2d: 3-235 [1, 1024, 14, 14] 262,144
│ │ └─BatchNorm2d: 3-236 [1, 1024, 14, 14] 2,048
│ │ └─ReLU: 3-237 [1, 1024, 14, 14] --
│ └─Bottleneck: 2-27 [1, 1024, 14, 14] --
│ │ └─Conv2d: 3-238 [1, 256, 14, 14] 262,144
│ │ └─BatchNorm2d: 3-239 [1, 256, 14, 14] 512
│ │ └─ReLU: 3-240 [1, 256, 14, 14] --
│ │ └─Conv2d: 3-241 [1, 256, 14, 14] 589,824
│ │ └─BatchNorm2d: 3-242 [1, 256, 14, 14] 512
│ │ └─ReLU: 3-243 [1, 256, 14, 14] --
│ │ └─Conv2d: 3-244 [1, 1024, 14, 14] 262,144
│ │ └─BatchNorm2d: 3-245 [1, 1024, 14, 14] 2,048
│ │ └─ReLU: 3-246 [1, 1024, 14, 14] --
│ └─Bottleneck: 2-28 [1, 1024, 14, 14] --
│ │ └─Conv2d: 3-247 [1, 256, 14, 14] 262,144
│ │ └─BatchNorm2d: 3-248 [1, 256, 14, 14] 512
│ │ └─ReLU: 3-249 [1, 256, 14, 14] --
│ │ └─Conv2d: 3-250 [1, 256, 14, 14] 589,824
│ │ └─BatchNorm2d: 3-251 [1, 256, 14, 14] 512
│ │ └─ReLU: 3-252 [1, 256, 14, 14] --
│ │ └─Conv2d: 3-253 [1, 1024, 14, 14] 262,144
│ │ └─BatchNorm2d: 3-254 [1, 1024, 14, 14] 2,048
│ │ └─ReLU: 3-255 [1, 1024, 14, 14] --
│ └─Bottleneck: 2-29 [1, 1024, 14, 14] --
│ │ └─Conv2d: 3-256 [1, 256, 14, 14] 262,144
│ │ └─BatchNorm2d: 3-257 [1, 256, 14, 14] 512
│ │ └─ReLU: 3-258 [1, 256, 14, 14] --
│ │ └─Conv2d: 3-259 [1, 256, 14, 14] 589,824
│ │ └─BatchNorm2d: 3-260 [1, 256, 14, 14] 512
│ │ └─ReLU: 3-261 [1, 256, 14, 14] --
│ │ └─Conv2d: 3-262 [1, 1024, 14, 14] 262,144
│ │ └─BatchNorm2d: 3-263 [1, 1024, 14, 14] 2,048
│ │ └─ReLU: 3-264 [1, 1024, 14, 14] --
│ └─Bottleneck: 2-30 [1, 1024, 14, 14] --
│ │ └─Conv2d: 3-265 [1, 256, 14, 14] 262,144
│ │ └─BatchNorm2d: 3-266 [1, 256, 14, 14] 512
│ │ └─ReLU: 3-267 [1, 256, 14, 14] --
│ │ └─Conv2d: 3-268 [1, 256, 14, 14] 589,824
│ │ └─BatchNorm2d: 3-269 [1, 256, 14, 14] 512
│ │ └─ReLU: 3-270 [1, 256, 14, 14] --
│ │ └─Conv2d: 3-271 [1, 1024, 14, 14] 262,144
│ │ └─BatchNorm2d: 3-272 [1, 1024, 14, 14] 2,048
│ │ └─ReLU: 3-273 [1, 1024, 14, 14] --
├─Sequential: 1-8 [1, 2048, 7, 7] --
│ └─Bottleneck: 2-31 [1, 2048, 7, 7] --
│ │ └─Conv2d: 3-274 [1, 512, 14, 14] 524,288
│ │ └─BatchNorm2d: 3-275 [1, 512, 14, 14] 1,024
│ │ └─ReLU: 3-276 [1, 512, 14, 14] --
│ │ └─Conv2d: 3-277 [1, 512, 7, 7] 2,359,296
│ │ └─BatchNorm2d: 3-278 [1, 512, 7, 7] 1,024
│ │ └─ReLU: 3-279 [1, 512, 7, 7] --
│ │ └─Conv2d: 3-280 [1, 2048, 7, 7] 1,048,576
│ │ └─BatchNorm2d: 3-281 [1, 2048, 7, 7] 4,096
│ │ └─Sequential: 3-282 [1, 2048, 7, 7] 2,101,248
│ │ └─ReLU: 3-283 [1, 2048, 7, 7] --
│ └─Bottleneck: 2-32 [1, 2048, 7, 7] --
│ │ └─Conv2d: 3-284 [1, 512, 7, 7] 1,048,576
│ │ └─BatchNorm2d: 3-285 [1, 512, 7, 7] 1,024
│ │ └─ReLU: 3-286 [1, 512, 7, 7] --
│ │ └─Conv2d: 3-287 [1, 512, 7, 7] 2,359,296
│ │ └─BatchNorm2d: 3-288 [1, 512, 7, 7] 1,024
│ │ └─ReLU: 3-289 [1, 512, 7, 7] --
│ │ └─Conv2d: 3-290 [1, 2048, 7, 7] 1,048,576
│ │ └─BatchNorm2d: 3-291 [1, 2048, 7, 7] 4,096
│ │ └─ReLU: 3-292 [1, 2048, 7, 7] --
│ └─Bottleneck: 2-33 [1, 2048, 7, 7] --
│ │ └─Conv2d: 3-293 [1, 512, 7, 7] 1,048,576
│ │ └─BatchNorm2d: 3-294 [1, 512, 7, 7] 1,024
│ │ └─ReLU: 3-295 [1, 512, 7, 7] --
│ │ └─Conv2d: 3-296 [1, 512, 7, 7] 2,359,296
│ │ └─BatchNorm2d: 3-297 [1, 512, 7, 7] 1,024
│ │ └─ReLU: 3-298 [1, 512, 7, 7] --
│ │ └─Conv2d: 3-299 [1, 2048, 7, 7] 1,048,576
│ │ └─BatchNorm2d: 3-300 [1, 2048, 7, 7] 4,096
│ │ └─ReLU: 3-301 [1, 2048, 7, 7] --
├─AdaptiveAvgPool2d: 1-9 [1, 2048, 1, 1] --
├─Linear: 1-10 [1, 1000] 2,049,000
==========================================================================================
Total params: 44,549,160
Trainable params: 44,549,160
Non-trainable params: 0
Total mult-adds (Units.GIGABYTES): 7.80
==========================================================================================
Input size (MB): 0.60
Forward/backward pass size (MB): 259.72
Params size (MB): 178.20
Estimated Total Size (MB): 438.52
==========================================================================================
netron package
onnxpackage:pip install onnx.netronpackage:pip install netron.
1
2
3
4
5
6
7
8
9
10
11
12
13
14
import torch
from torchvision import models
from torchvision.models import ResNet101_Weights
resnet101 = models.resnet101(weights=ResNet101_Weights.IMAGENET1K_V1)
x = torch.randn(1, 3, 224, 224)
modelFile = "./resnet101.pth"
import torch.onnx
torch.onnx.export(resnet101, x, modelFile)
import netron
netron.start(modelFile)
1
2
Serving './resnet101.pth' at http://localhost:8080
('localhost', 8080)
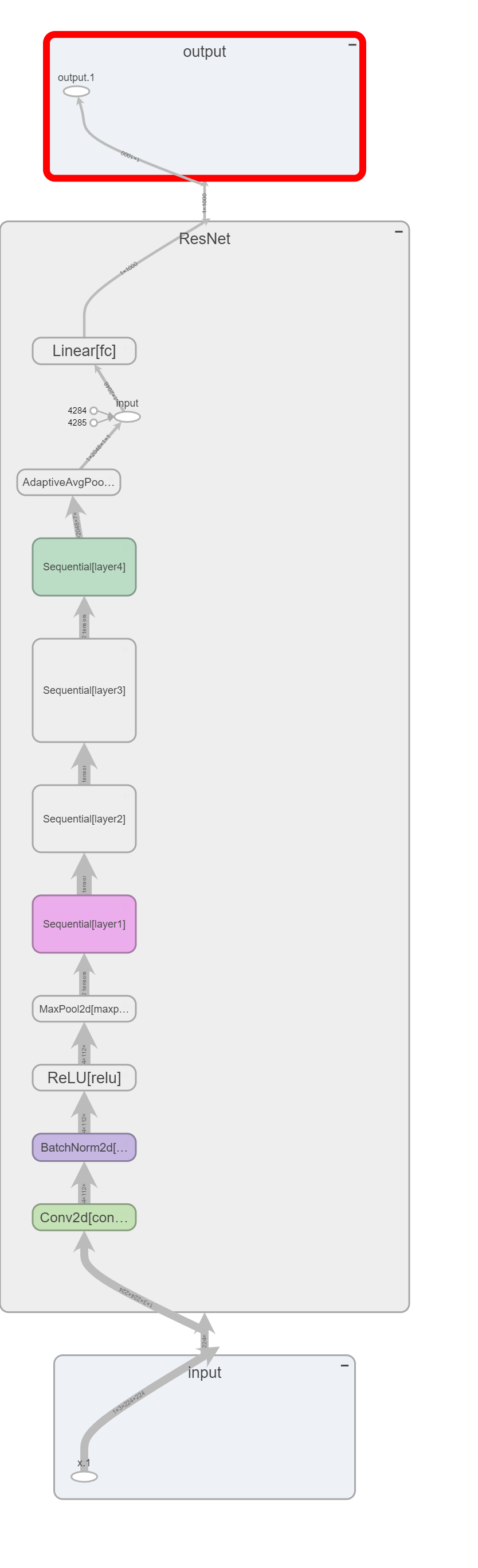
Code torch.onnx.export(resnet101, x, modelFile) will output a .pth file resnet101.pth (178 MB) in the folder. And we can see a neural network structure graph at http://localhost:8080, and save it as an SVG file _resnet101.pth.svg showing as follows.
tensorboardX package
tensorboardXpackage: install bypip install tensorboardX.tensorboardpackage: install bypip install tensorboard.
1
2
3
4
5
6
7
8
9
10
11
import torch
from torchvision import models
from torchvision.models import ResNet101_Weights
resnet101 = models.resnet101(weights=ResNet101_Weights.IMAGENET1K_V1)
x = torch.randn(1, 3, 224, 224)
from tensorboardX import SummaryWriter
with SummaryWriter(log_dir='') as sw:
sw.add_graph(resnet101, (x,))
sw.close()
After running above script, a sub-folder runs appears in the folder. Then, use command tensorboard --logdir to read log data from runs folder:
1
tensorboard --logdir 'G:\...\...\Deep Learning with PyTorch\runs'
1
2
3
TensorFlow installation not found - running with reduced feature set.
Serving TensorBoard on localhost; to expose to the network, use a proxy or pass --bind_all
TensorBoard 2.17.0 at http://localhost:6006/ (Press CTRL+C to quit)
At this time, we can open http://localhost:6006/ to inspect ResNet-101 structure.

and similarly, save the graph as a PNG file:

References
-
Available Pre-trained Deep Learning Models in torchvision.models Subpackage - WHAT A STARRY NIGHT~. ˄
-
https://github.com/sksq96/pytorch-summary/issues/57#issuecomment-597998375. ˄
-
lutzroeder/netron: Visualizer for neural network, deep learning and machine learning models. ˄
-
pytorch 网络可视化(四):tensorboardX_tensorboardx 2.0 兼容的 tensorboard-CSDN博客. ˄